• 联系我们
    家校互动 校长信箱 校园电话 和教育客服
  • 专题栏目
    文章等级和访问规则说明 百十周年校庆专栏 和教育/短信/学生电话 效实支付二维码 0点内部商户消费说明 效实公众号二维码 班级主页发布规则 交互平板电脑管理规则 电子门锁管理制度 效实标准分T分与对比图标说明 最新图文
  • 招生招聘
    招生引导页面 中考咨询 強基计划 海航实验班 效实IB招生 教师招聘
  • 周行事历(2)
  • 繁体
  • 教工登录
  • 学生登录
  • 校友登录
    微信扫码进入校友会
  • 宁波效实中学宁波效实中学
    • 学校概况
      学校简介 效实理念 领导介绍 内部机构 历任领导 办学成就 效实呦呦 效实院士 效实英烈 老效实 校园导游
    • 党建之窗
      党建首页 组织架构 党委组织史 党组织负责人 组织荣誉 党员风采 党员名单 业余党校 党史资料 学习园地
    • 效实新闻
      校园动态 时政要闻 工会之窗 教育动态 垃圾分类 效实文明网
    • 校务公开
      工作安排 通知公告 学校制度 上级文件 信息关注 学校文件 预决算公开 食堂信息
    • 教育教学
        。
      师资队伍 杏坛前沿 学科建设 师训信息 选修课程 教科成果 教师论文
    • 国际中心
      中心介绍 通知公告 新闻速递 网上报名 师资团队 升学资讯 英文子站
    • 学生服务
        。
      图书中心 学生服务 班级主页 效实之星 银杏学院 学生会 心灵港湾 调查问卷
    首页/招生报名/音乐特长招生 /招生公告

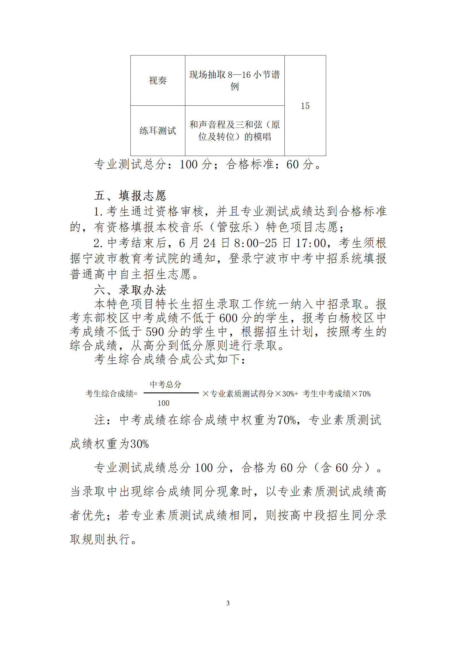
    宁波市效实中学2025年音乐(管弦乐)特长生招生简章

    时间:2025.5.16 编辑:林老师 阅读量:2668 全屏 二维码链接 浏览等级:0级

    宁波市效实中学2025年音乐特长生招生简章.pdf

  • 上一条
      2018年效实中学交响乐特长生招生录取办法
  • 无
      无下一条
  • 通知公告
    • 宁波市效实中学白杨校区2026年体操自主招生简章
    • 宁波市效实中学2026年音乐(西洋管弦)自主招生简章
    • 宁波市效实中学东部校区2026年天文类自主招生简章
    • 宁波市效实中学东部校区2026年科技班自主招生简章
    • 宁波市效实中学东部校区2026年中外合作办学项目(IBDP)自主招生简章
    • 宁波市效实中学白杨校区2026年人文类自主招生简章
    家校互动
    • 招生招聘
        中考咨询 海航招生 強基计划 IB招生 招生导航 导航页面 招聘公告
    • 常用大栏
        学校概况 党建之窗 效实新闻 校务公开 教学科研 国际中心 国际中心英文 学生服务
    • 其它大栏
        最新图文 德育天地 体艺特色 校园生活 资源中心 文明网 师资队伍
    • 精彩校园
        团委 学生会 效实之星 商业社 妇委会 工会之窗
    • 在线服务
        短信/学生电话 DD90答疑 调查问卷 家校互动 校长信箱 阳光厨房 校友登记
    • 推荐栏目
        班级主页 周行事历 校园电话 高招信息
    • 内部使用
        图书中心 FTP检索 效实气象 网站统计 IP检测 校内IP查询 MAC登记

      白杨校区:宁波市白杨街178  东部校区:宁波市百丈东路1907号

      教辅专项整治工作监督电话:0574-83062018

      Copyright© 2001-2026 宁波效实中学 版权所有

      浙公网安备 33020302000081号  浙ICP备10205169号